原创国内教育大事 2022/02/15 15:12
日前,香港中文大学(深圳)全面启动2022年广东、浙江、上海、山东、福建及江苏6省市综合评价报名。符合报名条件的考生,可登录香港中文大学(深圳)招生官网,进入“综合评价招生报名系统”进行注册,根据系统提示完成报名申请。

今年,香港中文大学(深圳)继续在广东、浙江、上海、山东、福建及江苏六省市开展综合评价招生工作。该模式具有以下几个特色:
1.非艺术类的所有本科专业全部面向综合评价考生开放。
2.在开展综合评价招生录取模式的省市中,除了上海市,其他5个省份均采取综合评价和普通本科提前批相结合的双轨制招生录取模式。其中,综合评价招生录取模式投放的计划数相较于普通本科提前批招生录取模式更多,选择综合评价招生录取模式被录取的机会更大。因此,一定不要错过报名综合评价的机会。考生如未能成功入围综合评价招生录取模式,可以继续在高考志愿的普通本科提前批次报考港中大(深圳)(上海除外)。
3.对通过综合评价招生录取模式录取的考生没有高考英语单科成绩的要求。
凡符合报名条件的考生,即日起可登录学校招生官网“综合评价招生报名系统”进行报名;报名截止时间为2022年5月4日24:00。

试验班大类招生方案

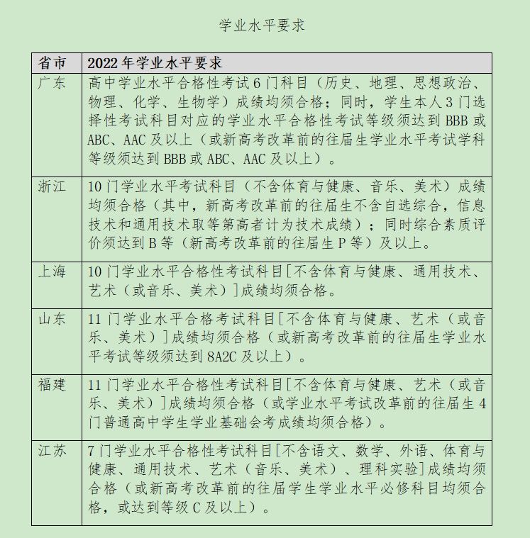
学业水平要求
今年,香港中文大学(深圳)设置3个试验班大类,即:经济管理试验班、人文科学试验班、理科试验班,考生填报时可根据自己的实际情况填报:
填报“经济管理试验班”的学生,大一结束时在经管学院的所有专业内选定主修专业;填报“人文科学试验班”的学生,大一结束时在人文社科学院的所有专业内选定主修专业;
填报“理科试验班”的学生,在选课前可充分了解各学院及专业优势,再根据个人兴趣和特长自主选择学院(其中,选择医学院的学生入校后需参加学院组织的面试,面试通过方可就读,未通过者仍可选择其他学院),大一结束时学生在所属学院的所有专业内选定主修专业。
入学测试包含初试和复试环节。具体的入学测试时间、形式、要求等相关安排将另行通知。香港中文大学(深圳)的综合评价招生录取模式,是对考生素质的综合考量,高考成绩部分占60%、大学组织的入学测试成绩占30%、高中学业水平测试成绩占10%。
除了综合评价招生录取模式外,香港中文大学(深圳)拟继续面向北京、江苏、浙江、福建、山东、河南、湖北、湖南、四川、安徽、江西、广西、重庆、贵州、云南、黑龙江、辽宁、天津、陕西、河北、甘肃及广东等22个省(区、市)在普通本科提前批次投放招生计划,完全依据考生的高考成绩择优录取(最终以教育主管部门审批为准),其中高考英语单科成绩须达到120分(满分150分)及以上。
记者 魏秧子
通讯员 马明霞
深学编辑李媛莉